Böden entstehen aus Gesteinen. Die
Bodenbildung und Weiterentwicklung vollzieht sich in relativ
langen Zeiträumen unter dem Einfluss verschiedener Faktoren
wie z.B. Klima, Grundwasser, Oberflächenrelief, Vegetation,
Bodenorganismen und anthropogener Nutzungen (s. Abb.).
 |
Zusammenwirken der Faktoren der Pedogenese
(Abb. verändert nach: SCHROEDER 1992, S. 83) |
Die Entstehung eines Bodens beginnt in der Regel an der Oberfläche
des Gesteins und schreitet im Laufe der Zeit in die Tiefe
fort. Zunächst wird das feste Gestein zunehmend gelockert
und es entstehen Klüfte und Spalten. In diesen siedeln
sich erste Moose und Flechten und auch Pioniere unter den
Bodentieren an. Es entwickelt sich allmählich eine geringmächtige
Humusschicht auf der jetzt auch Gräser und Kräuter
wachsen können (s. Abb.).
 |
| Vom Gestein zum Boden (verändert
nach: KLOHN/ WINDHORST 1999, S. 13) |
Durch die permanenten Verwitterungsprozesse
und die Einwirkungen von Pflanzen und Tieren zerfällt
das Gestein mehr und mehr zu lockerer Erde, in der - ausreichende
Nährstoff- und Wasserversorgung vorausgesetzt - schließlich
auch größere Sträucher und Bäume wurzeln
und leben können. Diese wiederum tragen beispielsweise
durch die Kraft der Wurzeln und das Freisetzen von Säuren
zum weiteren Zerfall des Gesteins bei.
Die Vegetationsdecke schützt den einmal
entstandenen Boden vor Trockenheit und Kälte sowie vor
der Erosion durch Wind und Regen. Vor allem aber liefern die
Pflanzen reichlich organisches Material, das durch Zersetzung
und Humifizierung zu Humus umgebildet wird. So entsteht im
Wirkungsgefüge von Ausgangsgestein, Relief, Klima, Wasser,
pflanzlichen und tierischen Organismen und Menschen der Boden
(s.Abb.).
 |
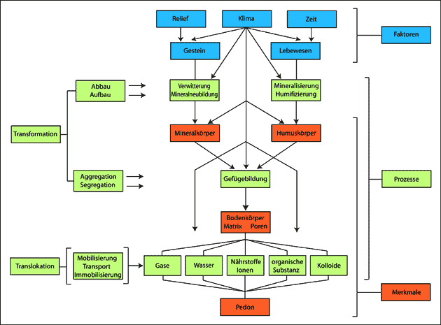
| Prozesse der Pedogenese im Rahmen der
Kausalkette: Faktoren – Prozesse – Merkmale
(Abb. verändert nach: SCHROEDER 1992, S. 91) |
An der Bodenbildung sind neben Abbau- und
Aufbauvorgängen (Transformationsprozessen),
wie beispielsweise Verwitterung,
Zersetzung, Mineralneubildung
und Humifizierung,
auch eine Vielzahl unterschiedlicher Verlagerungs-, Verteilungs-
und Durchmischungsvorgänge (Translokationsprozesse)
beteiligt. Hierzu gehören u.a. Tonverlagerung (Lessivierung),
Podsolierung, Carbonatisierung, Salzverlagerung, Kalkverlagerung,
Vergleyung, Pseudovergleyung, Verbraunung, Rubefizierung,
Ferrallitisierung und Turbationen.
Abhängig von der Qualität des
Ausgangsgesteins und den vor Ort einwirkenden Bedingungen
entwickeln sich im Laufe der Zeit verschiedene Bodentypen,
die durch ein charakteristisches Bodenprofil
mit verschiedenen Bodenhorizonten
gekennzeichnet sind.
Weitere Informationen:
Literatur:
BAUER, J. et al. (2002): Physische
Geographie kompakt. Heidelberg, Berlin: Spektrum.
BLUME, H.-P./ Felix-Henningsen, P./ Fischer, R./ Frede, H.-G./
Horn, R./ Stahr, K. (1996): Handbuch der Bodenkunde. Landsberg/Lech:
ecomed.
HINTERMAIER-ERHARD, G./ ZECH, W. (1997): Wörterbuch der
Bodenkunde. Stuttgart: Enke.
KLOHN, W./WINDHORST, H.-W. (1999): Physische Geographie: Böden,
Vegetation, Landschaftsgürtel. – Vechtaer Materialien
zum Geographieunterricht (VMG), H. 6. Vechta.
KUNTZE, H./ ROESCHMANN, G./ SCHWERTFEGER, G. (1994): Bodenkunde.
Stuttgart: Ulmer.
LEXIKON DER GEOWISSENSCHAFTEN IN SECHS BÄNDEN (2000):
Erster Band A bis Edi. Heidelberg; Berlin: Spektrum.
NEEF, E. (1977): Das Gesicht der Erde. Thun, Frankfurt/M:
Harri Deutsch.
SCHEFFER, F./ SCHACHTSCHABEL, P. (2002): Lehrbuch der Bodenkunde.
Stuttgart: Spektrum.
SCHROEDER, D. (1992): Bodenkunde in Stichworten. Stuttgart:
Borntraeger.
SCHROEDER, D. (2000): Böden der Erde: Entstehung, Verbreitung,
Produktivität, Schädigung und Schutz. – Geographie
und Schule, 22, Heft 126: S. 9-18.
|